Plant genome size (GS) varies widely – by as much as a factor of 2500 in land plants alone. Outside of genome duplication (polyploidy), repetitive DNA is thought to be the main contributor to this variation. However, greater study of GS divergence in groups with complex evolutionary histories needs to be undertaken in order to ensure that other potentially important drivers of size variation, such as hybridization-induced chromosomal reorganization, aren’t being missed.
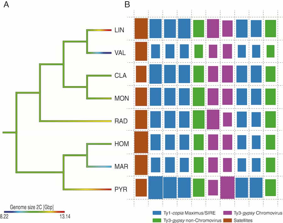
In a recent study in Annals of Botany, Daniel Vitales and co-authors looked to the Asteraceae genus Anacyclus for answers. The group sequenced and analyzed the repetitive DNA from all eight species of the genus, which has a history of congeneric hybridization and a high level of GS variation within its stable chromosome number. They also performed phylogenetic analyses as a means of estimating the size of the genus’ ancestral genome.

Sequencing revealed that the composition of DNA repeats remained similar within the genus, both in terms of the identity and number of repeats. This despite the smallest genomes in the genus coming in at only around 60% of the size of the largest. Compared to the reconstructed ancestral genome of the group, both up- and downsizing had taken place in modern species. The results indicate that the abundance of repetitive elements has stayed more or less constant throughout the evolution of the genus.
The researchers speculate that the variation in GS seen across Anacyclus may be due to chromosomal rearrangements brought on by hybridization events during the group’s evolutionary history. They write, “apart from more or less gradual amplification and deletion processes, repeatome evolution within this genus probably experienced other kinds of large-scale genomic restructuring mechanisms impacting GS. Altogether, our results fit with a scenario in which hybridization accompanied by deep chromosome rearrangements shaped GS evolution and homoploid hybrid speciation in Anacyclus.” They note that “the study of additional groups showing similar patterns to Anacyclus […] will be necessary to clarify whether this mechanism of GS evolution is more common than previously thought across land plants.”
