Yew trees are the symbol of “doom and gloom” and are known for their tasty looking, yet poisonous berries. Unlike many other conifers, yew trees do not have cones. The yew family, Taxaceae is divided into six genera and has about 30 species. It has been long debated whether plum yews (genus Cephalotaxus) belong to Taxaceae or form a separate family, Cephalotaxaceae.
Dr Yunheng Ji and colleagues from the Kunming Institute of Botany, Cornell University and Yunnan University set out to finally settle the debate by sequencing and assembling the plastid genome (plastome) of nine Cephalotaxus and two Torreya species, belonging to Taxaceae. Plastids are organelles with the cell, like mitochondria or chloroplasts, that have their own DNA. The plastome is all the genetic material within a plastid.
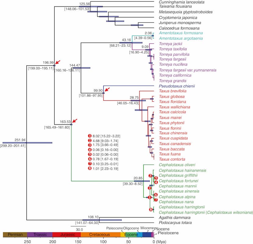
The researchers found that the gene arrangements were drastically different compared to other Taxaceae genera and fossil-calibrated molecular dating suggested that Cephalotaxus species, starting with C. oliveri, diverged approximately 20.85 Mya during the Oligocene/Miocene boundary. Dr Yunheng Ji has recently investigated plastome phylogenomics of epiparasites (Phacellaria glomerata and P. compressa) and genus Dobinea and the taxonomy of many other plant species.
The two-ovulate bracts in the seed cones distinguish Cephalotaxaceae from the single-ovulate bracts of Taxaceae. The 7-9 species of Cephalotaxus are distributed across Asia and were likely present in Europe by the middle of Eocene. Most species are endangered due to habitat destruction but might produce anticancer compounds.

Ji and colleagues collected samples from 11 yew species that either belonged to genus Cephalotaxus (C. alpina, C. fortunei, C. griffithii, C. hainanensis, C. harringtonii, C. nana and C. oliveri) or Torreya (T. fargesii var. yunnanensis, T. jackii) or could belong to either (C. manni and C. sinensis) in China. The scientists sequenced the plant DNA and assembled the plastomes and performed a phylogenetic analysis of a total of 31 conifer species.

Ji and colleagues found that there is a clear-cut difference between Cephalotaxaceae and Taxaceae. The Cephalotaxus species, starting with the C. oliveri, diverged following monsoonal climates and Pleistocene climate fluctuations in East Asia. Speciation led to C. harringtonia around 8.02 Mya, a species that was named in honor of the Earl of Harrington, one of the first to grow the plant in a European garden.
“Our results further confirmed that phylogenetic reconstruction based on plastome sequence data can effectively resolve historical problems in phylogenetically perplexing plant groups”, Ji and colleagues wrote.
Speciation within all related genera occurred during the late Miocene to Pleistocene, characterised by glaciation/interglaciation cycles that likely caused dramatic contraction/expansion of species ranges in the Northern Hemisphere.
“The evolutionary profiles of Cephalotaxus provide insightful knowledge for understanding the origin and evolution of the floristic paleo-endemism in East Asia.”
